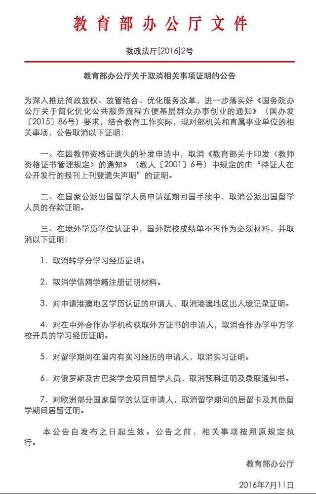
在教育部办公厅印发的《关于取消相关事项证明的公告》中显示,有三大类证明被取消。
一是在因教师资格证遗失的补发申请中,持证人不需要再在公开发行的报刊上刊登“遗失声明”的证明;
二是在国家公派出国留学人员申请延期回国手续中,公派出国留学人员不需再提供存款证明。
第三、留学生回国在境外学历学位认证中,国外院校成绩单不再作为必须材料,并取消与之相关的7项证明:
1.取消转学分学习经历证明。
2.取消学信网学籍注册证明材料。
3.对申请港澳地区学历认证的申请人,取消港澳地区出入境记录证明。
4.对在中外合作办学机构获取外方证书的申请人,取消合作办学中方学校开具的学习经历证明。
5.对留学期间在国内有实习经历的申请人,取消实习证明。
6.对俄罗斯及古巴奖学金项目留学人员,取消预科证明及录取通知书。
7.对欧洲部分国家留学的认证申请人,取消留学期间的居留卡及其他留学期间居留证明。
本公告自发布之日起生效。公告之前,相关事项按照原规定执行。
教育部办公厅
2016年7月11日

![]()